软件工程8

用例建模

用例就是某次因为某原因,使用我们开发的应用
每个功能至少整一个用例,测试一家伙,开发的时候,也会明确我们在干嘛

2.用例图的概念组成

参与者actor:角色,系统的用户

参与者是指在系统之外,但与系统直接交互的对象,即actor,也叫执行者、活动者。参与者用人形符 表示,在人形符 下面标出参与者的角色名。参与者不止是人员,也有可能是信息系统、设备。

系统边界system scope:确定系统的范围,边界是一个方框,用例在边界内,参与者在边界外

用例use case:系统提供的服务。

关联association:参与者与用例间的关系。

3.如何寻找和确定用例

参与者需要从系统中获取哪种功能p>

参与者是否需要读取、产生、删除、修改或存储系统中的某种信息p>

系统的状态改变时,是否通知参与者p>

是否存在影响系统的外部事件p>

系统需要什么样的输入与输出p>

4.用例图中的各种关系

1)参与者与用例间的关联关系:参与者与用例之间的通信,也成为关联或通信关系

b) 扩展关系

用一个用例(可选)扩展另一个用例(基本例)的功能,将一些常规的动作放在一个基本用例中,将可选的或只在特定条件下才执行的动作放在它的扩展用例中。表示符 :。

5.工程实践的用例图

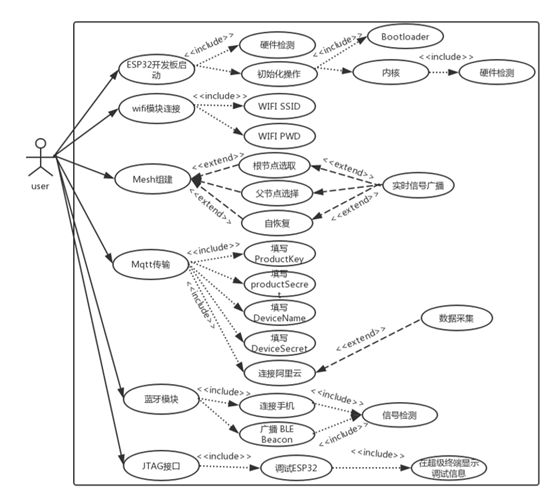
本次工程实践是基于ESP-WROVER-KIT开发板的数据采集系统,工程实践的要求能够使用多块ESP32开发板实现自组 络,并通过MQTT通讯协议连接到阿里云平台上。由于嵌入式系统设计不像软件开发,系统开发有明显的业务需求。故工程实践的用例图只能根据开发板能够实现的功能来画,满足了用户的哪些需求。以下是结合工程实践所画的用例图。

软件工程8

MQTT通讯协议:MQTT是轻量级基于代理的发布/订阅的消息传输协议,它可以通过很少的代码和带宽和远程设备连接。例如通过卫星和代理连接,通过拨 和医疗保健提供者连接,以及在一些自动化或小型设备上,而且由于小巧,省电,协议开销小和能高效的向一和多个接收者传递信息,故同样适用于称动应用设备上。

自组 是一种移动通信和计算机 络相结合的 络, 络的信息交换采用计算机 络中的分组交换机制,用户终端是可以移动的便携式终端,自组 中每个用户终端都兼有路由器和主机两种功能。

声明:本站部分文章及图片源自用户投稿,如本站任何资料有侵权请您尽早请联系jinwei@zod.com.cn进行处理,非常感谢!

上一篇 2020年8月6日
下一篇 2020年8月6日

相关推荐