作为一名测试人员,BUG对我来说真的又爱又恨,找不到BUG忙忙叨叨没成果,找到了BUG开发大兄弟觉得我很烦。所以我觉得像教导主任,学生(软件)成才,跟我没关系。学成(软件)没成才,教导主任没起到应有的作用,撤职。
3.缺陷 告的组成
a).禅道提交缺陷(BUG)的界面如下图
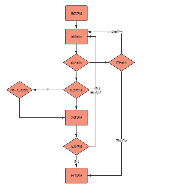
4.缺陷(BUG)生命周期
5.关于缺陷(BUG)那个阶段引入最多个阶段引入最少的问题
声明:本站部分文章及图片源自用户投稿,如本站任何资料有侵权请您尽早请联系jinwei@zod.com.cn进行处理,非常感谢!
作为一名测试人员,BUG对我来说真的又爱又恨,找不到BUG忙忙叨叨没成果,找到了BUG开发大兄弟觉得我很烦。所以我觉得像教导主任,学生(软件)成才,跟我没关系。学成(软件)没成才,教导主任没起到应有的作用,撤职。
a).禅道提交缺陷(BUG)的界面如下图
声明:本站部分文章及图片源自用户投稿,如本站任何资料有侵权请您尽早请联系jinwei@zod.com.cn进行处理,非常感谢!