软件工程复试——十三、软件项目管理

十三、软件项目管理

管理就是通过计划、组织和控制等一系列活动,合理地配置和使用各种资源用以达到既定目标的过程。

软件项目管理先于任何技术活动之前开始,并且贯穿于软件的整个生命周期之中。软件项目管理过程从一组项目计划活动开始,而制定计划的基础是工作量估算和完成期限估算。

估算软件规模

代码行技术

代码行技术依据以往开发类似产品的经验和历史数据,估计实现一个功能所需要的源程序行数。是一种比较简单的定量估算软件估摸的方法。

估计程序的最小规模(a)、最大规模(b)和最可能的规模(m),分别算出这3种规模的平均值后,再用下式计算程序规模的估计值:

分类

(1)KLOC的估算模型

这些模型的使用范围有限,因此必须根据当前项目的特点选择适用的估算模型。

动态多变量模型

动态多变量模型(软件方程式)是根据从4000多个当代软件项目中收集的生产率数据推导出来的。该模型把工作量看作软件规模和开发时间这两个变量的函数。

估算模型如下:

其中:E是开发工作量(以人月为单位);a是模型系数;KLOC是估计的源代码行数(以千行为单位);b是模型指数;fi (i=l?17)是成本因素。

模型指数:

COCOMO2釆用了的b分级模型,是使用5个分级因素Wi (l 到特高 (wi=0)的6个级别,用下式计算b (1.01?1.26)的数值:

其中E是开发的工作量。

当小组人员越来越多时个人生产率将下降,导致开发时间与从事开发的人数并不成反比关系。

因为:你人越多通信成本就越高,大家在一起通信的时间就会增多,而且新人也得学习下你这个开发的技术,占用其他人时间。

Brooks 规律:
向一个已经延期的项目增加人力,只会使得它更加延期。

甘特图

用例子说话!

假设有一座陈旧的矩形木板房需要重新油漆。这项工作必须分3步完成:首先刮掉旧漆,然后刷上新漆,最后清除溅在窗户上的油漆。假设一共分配了 15名工人去完成这项工作,然而工具却很有限:只有5把刮旧漆用的刮板,5把刷漆用的刷子,5把清除溅在窗户上的油漆用的小刮刀。怎样安排才能使工作进行得更有效呢/p>

下面是各道工序估计所花费的时间

① 很形象地描绘任务分解情况,以及每个子任务(作业)的开始时间和结束时间。
② 容易掌握、容易绘制。
缺点:
① 不能显式地描绘各项作业彼此间的依赖关系。
② 进度计划的关键部分不明确,难于判定哪些部分应当是主攻和主控的对象。
③ 计划中有潜力的部分及潜力的大小不明确,往往造成潜力的浪费。

工程 络

工程 络可以描绘任务分解情况以及每项作业的开始时间和结束时间,它还显式地描绘各个作业彼此间的依赖关系。

表示:

最早时刻EET:

① 定义
事件的最早时刻是该事件可以发生的最早时间。通常工程 络中第一个事件的最早时刻定义为零,其他事件的最早时刻在工程 络上从左至右按事件发生顺序计算。
② 计算规则
a. 考虑进入该事件的所有作业。
b. 对于每个作业都计算它的持续时间与起始事件的EET之和。
c. 选取上述和数中的最大值作为该事件的最早时刻EET。

最迟时刻LET

① 定义
事件的最退时刻是在不影响工程竣工时间的前提下,该事件最晚可以发生的时刻。最后一个事件的最迟时刻就是它的最早时刻。其他事件的最迟时刻在工程 络上从右至左按逆作业流的方向计算。
② 计算规则
a. 考虑离开该事件的所有作业。
b. 从每个作业的结束事件的最迟时刻中减去该作业的持续时间。
c. 选取上述差数中的最小值作为该事件的最迟时刻LET。

关键路径

由最早时刻和最迟时刻相同的事件定义了关键路径,在图中一般由粗线箭头表示。关键事件必须准时发生,组成关键作业的实际持续时间不能超过估计的持续时间,否则工程就不能准时结束。

特点
① 处于关键路径之外的任务进度拖后,不会影响整个项目的完成时间。
② 处于关键路径之中的任务进度拖后,则整个项目的完成日期就会拖后。

机动时间

? 不在关键路径上的作业有一定程度的机动余地一实际开始时间可以比预定时间晚一些,或者实际持续时间可以比预定的持续时间长一些,而并不影响工程的结束时间。
(2) 计算
一个作业可以有的全部机动时间等于它的结束事件的最迟时刻减去它的开始事件的最早时刻,再减去这个作业的持续时间:
机动时间=(LET)结束-(EET)开始-持续时间
(3) 表示
工程 络中每个作业的机动时间写在该项作业的箭头下面的括 里。在制定进度计划时仔细考虑和利用工程 络中的机动时间,往往能够安排出既节省资源又不影响最终竣工时间的进度表。

人员组织

? 现有的软件项目组的组织方式很多,通常,组织软件开发人员的方法,取决于所承担的项目的特点、以往的组织经验以及管理者的看法和爱好,主要有3种典型的组织方式。

民主制程序员组

? 民主制程序员组中小组成员完全平等,享有充分民主,通过协商做出技术决策。即小组成员之间的通信是平行的,如果小组内有n个成员,则可能的通信信道共有n (n-1) /2条。
要求

  • 小组人员不能过多(减少通信问题)
  • 采用非正式的组织方式(名义上有个组长,但是名存实亡)

优点:

a. 组员们对发现程序错误持积极的态度,有助于更快速地发现错误,提高代码质量。
b. 组员们享有充分民主,小组凝聚力高、学术空气浓厚,有利于攻克技术难关。
缺点:
没有明确的权威指导开发过程,组员间将缺乏必要的协调,最终可能导致工程失败。

主程序员组

主程序员组用经验多、技术好、能力强的程序员作为主程序员,同时利用人和计算机在事务性工作方面给主程序员提供充分支持。结构如下

其中主程序员有两个人共同担任

a. 技术负责人
负责小组的技术活动,参与全部代码审査工作,并且对代码的各方面质量负责。
b. 行政负责人
负责非技术性事务的管理决策。不参与代码审查,其职责是对程序员的业绩进行评价。

特点:

①主程序员由两人共同担任

② 制定针对公共职责范围内的事务的处理方案
③ 实行分组策略

④分散决定

质量保证

软件质量是软件与明确地和隐含地定义的需求相一致的程度,即软件质量是软件与明确地叙述的功能和性能需求、文档中明确描述的开发标准以及任何专业开发的软件产品都应该具有的隐含特征相一致的程度。

特点:

① 软件需求是度量软件质量的基础,与需求不一致就是质量不高。
② 指定的开发标准定义了指导软件开发准则,没有遵守这些准则,会导致软件质量不高。
③ 软件满足明确描述的需求,但不满足隐含的需求,那么软件的质量是值得怀疑的。

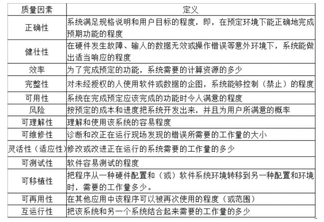
软件质量因素:

软件工程复试——十三、软件项目管理

软件质量保证措施

措施:

① 基于非执行的测试(复审或评审):主要用来保证在编码前各阶段产生的文档的质量。
② 基于执行的测试(软件测试):在程序编写完后进行,保证软件质量的最后一道防线。
③ 程序正确性证明:使用数学方法严格验证程序是否与对它的说明完全一致。

技术复审:

正式技术复审的优点是能较早发现软件错误,防止错误被传播到软件过程的后续阶段。包括走査和审查等具体方法。

方法:

(1)走查法

? 走査组由4?6名成员组成。成员包括负责起草文档的人、负责该文档说明的管理员、客户代表、下阶段开发组的代表、SQA小组的代表(作为组长)。

方式:

第一,参与者驱动法
参与者按照事先准备好的列表,提出他们不理解的术语和认为不正确的术语。文档编写组的代表必须回答每个质疑。
第二,文档驱动法(更有效)
文档编写者向走査组成员仔细解释文档。走査组成员在此过程中针对事先准备好的问题或解释过程中发现的问题提出质疑。

(2)审查

审查过程主要包括下列步骤:

  • 综述
  • 准备
  • 审查
  • 返工
  • 跟踪

审查过程步数比走查更多。审査过程每个步骤都是正规的仔细划分错误类型,并把这些信息运用在后续阶段的文档审査中以及未来产品的审査中。

(3)程序正确性证明

? 正确性证明的基本思想是证明程序能完成预定的功能。应提供对程序功能的严格数学说明,然后根据程序代码证明程序确实能实现它的功能说明。

方法:人工证明、自动系统方法

软件配置管理

软件配置管理是在软件的整个生命期内管理变化的一组活动。其主要任务是控制变化,同时也负责各个软件配置项和软件各种版本的标识、软件配置审计以及对软件配置发生的任何变化的 告。

它主要用来:

  • 标识变化
  • 控制变化
  • 确保适当的实现了变化
  • 向需要知道这类信息的人 告变化
软件配置

软件配置项:

软件过程的输出信息主要分为3类:

  • 计算机程序
  • 描述计算机程序的文档
  • 数据

基线:

? 基线是已经通过了正式复审的规格说明或中间产品,它可以作为进一步开发的基础,并且只有通过正式的变化控制过程才能改变它,即基线就是通过了正式复审的软件配置项。基线有助于人们在不严重妨碍合理变化的前提下来控制变化。

软件配置管理过程

软件配置管理是软件质量保证的重要一环,它的主要任务是控制变化,同时也负责各个软件配置项和软件各种版本的标识、软件配置审计以及对软件配置发生的任何变化的 告,具体来说,软件配置管理主要有5项任务:
标识、版本控制、变化控制、配置审计和 告。

管理过程:

  • 标识软件配置中的对象
  • 版本控制
  • 变化控制
  • 配置审计
  • 状态 告

能力成熟度模型

能力成熟度模型(CMM)是用于评价软件机构的软件过程能力成熟度的模型。它为大型软件项目的招投标活动提供一种全面而客观的评审依据。它应用于许多软件机构内部的过程改进活动中。

它在改进软件过程中有以下作用:

① 指导软件机构通过确定当前的过程成熟度并识别出对过程改进起关键作用的问题,明确过程改进的方向和策略。
② 通过集中开展与过程改进的方向和策略相一致的一组过程改进活动,软件机构便能稳步而有效地改进其软件过程,使其软件过程能力得到循序渐进的提高。

能力成熟度有以下五个等级

① 初始级(1级)
软件过程能力是不可预测的,其软件过程是不稳定的,产品质量只能根据相关人员的个人工作能力来预测。
② 可重复级(2级)
软件项目的策划和跟踪是稳定的,已经为一个有纪律的管理过程提供了可重复以前成功实践的项目环境
③ 已定义级(3级)
无论是管理活动还是工程活动都是稳定的。软件开发的成本和进度以及产品的功能和质量都受到控制,而且软件产品的质量具有可追溯性。
④ 已管理级(4级)
软件机构对软件过程和软件产品都建立了定量的质量目标,所有项目的重要的过程活动都是可度量的,软件过程在可度量的范围内运行。

⑤优化级(5级)
软件机构能够不断地改进其过程能力,既对现行的过程实例不断地改进和优化,又借助于新技术和新方法来实现未来的过程改进。这一级的软件机构是一个以防止出现缺陷为目标的机构,它有能力识别软件过程要素的薄弱环节,并有足够的手段改进它们。

课后题

4、

答:(1)由于待开发的应用系统类似于以前做过的系统,开发人员已经积累了较丰富的经验,没有多少技术难题需要攻克。为了减少通信开销,充分发挥技术骨干的作用,统一意志统一行动,提高生产率,加快开发进度,项目组的组织结构以基于主程序员组的形式为宜。
(2)针对待开发的系统,客户已经写出了完整的需求文档,项目组又有开发类似系统的经验,因此,可以釆用广大软件工程师熟悉的瀑布模型来开发本系统。

5、

答:(1)由于是技术上具有创新性的产品,所以需要采用民主制程序员组,大家可以集思广益,共同攻关技术难题。
(2)要求把虚拟现实硬件和最先进的软件结合在一起,所以需要采用一种完整而且完美的模型进行开发,所以RUP最为合适。

6、
答:(1)应该选择现代程序员组,因为小组成员都能对发现程序错误持积极、主动的态度。能更好的适应竞争。
(2)大型软件应采用演化模型中的螺旋模型。

7、

答:(1)软件质量是软件与明确地和隐含地定义的需求相一致的程度。
(2)软件质量是软件与明确地叙述的功能和性能需求、文档中明确描述的开发标准以及任何专业开发的软件产品都应该具有的隐含特征相一致的程度。软件可靠性是程序在给定的时间间隔内按照规格说明书的规定成功地运行的概率。

8、

答:(1)软件可靠性是程序在给定的时间间隔内按照规格说明书的规定成功地运行的概率。软件可靠性既包含正确性又包含健壮性,即不仅在预定环境下程序应该能正确地完成预期功能,而且在硬件发生故障、输入的数据无效或用户操作错误等意外环境下,程序也应该能作出适当的响应。
(2)如果一个程序在预定环境下能够正确地完成预期的功能,但是在意外环境下不能作出适当的响应,则该稈序就是既正确又不可靠。

10、

11、

答:(1)正式的技术复审关注被修改后的配置对象的技术正确性。
(2)复审者审査该对象以确定它与其他软件配置项的一致性,并检査是否有遗漏或副作用。软件配置审计通过评估配置对象的那些通常不在复审过程中考虑的特征,而成为对正式技术复审的补充。

12、

答:(1) CMM的基本思想是,由于软件危机是因对软件过程管理不善而引起的,所以新软件技术的运用并不会自动提高软件的生产率和质量,提高软件生产率和软件质量的关键是改进对软件过程的管理。
(2)对能力成熟度划分的原因
① 对软件过程的改进,是在完成一个又一个小的改进步骤基础上不断进行的渐进过程。
② 这5个成熟度等级定义了一个有序的尺度,用以测量软件机构的软件过程成熟度和评价其软件过程能力,
这些等级还帮助软件机构把应做的改进工作排出优先次序。
③ 成熟度等级是妥善定义的向成熟软件机构前进途中的平台,每个成熟度等级都为软件过程的继续改进提供了一个台阶。

完结撒花!!!

这堆文章里面如有错误还请多多包涵哈!!!各位可以在B站搜索软件工程导论听大连理工的一个胖胖的女老师讲的课加深理解!希望各位能够复试成功!!!

声明:本站部分文章及图片源自用户投稿,如本站任何资料有侵权请您尽早请联系jinwei@zod.com.cn进行处理,非常感谢!

上一篇 2020年3月15日
下一篇 2020年3月15日

相关推荐