用例图(英语:use case diagram)是用户与系统交互的最简表示形式,展现了用户和与他相关的用例之间的关系。通过用例图,人们可以获知系统不同种类的用户和用例。
 尽管用例本身会涉及大量细节和各种可能性,用例图却能提纲挈领地让人了解系统概况。它为“系统做什么”提供了简化了的图形表示,因此被誉为“搭建系统的蓝图”
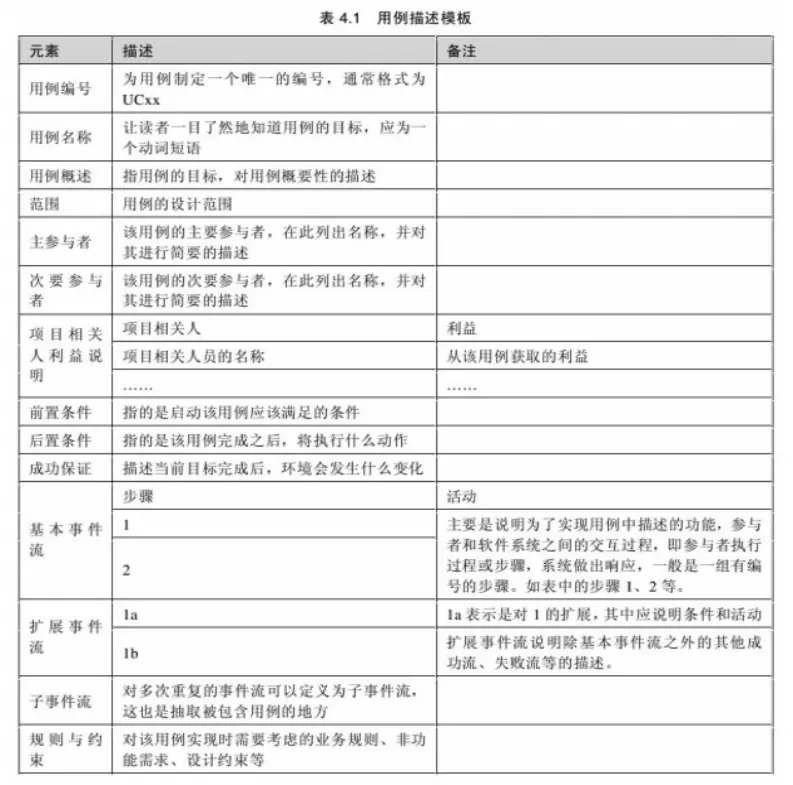
用例图由参与者(Actor)、用例(Use Case)、系统边界、箭头组成,用画图的方法来完成。
 参与者:
用例:
 
2.扩展关系
扩展关系是对基本用例的扩展,基本用例是一个完整的用例,即使没有子用例参与,也可以完成一个完整的功能。扩展的基本用例中存在一个扩展点,只有扩展点被激活时,子用例才会被执行。扩展关系是从扩展用例到基本用例的关系,它说明扩展用例如何插入到基本用例中。
 扩展用例的使用场景:
表明用例的某一部分是可选行为
 表明只在特定条件下才执行的分支
 表明可能有一组行为,其中的一个或多个行为可以在基本用例中的扩展点处插入。所插入的行为和顺序取决于在执行基本用例时与主角进行的交互。
 
文章知识点与官方知识档案匹配,可进一步学习相关知识Java技能树首页概览93809 人正在系统学习中
声明:本站部分文章及图片源自用户投稿,如本站任何资料有侵权请您尽早请联系jinwei@zod.com.cn进行处理,非常感谢!