一、首先完成一个stm32程序的编译
1.先打开Kile5软件,创建一个工程LED
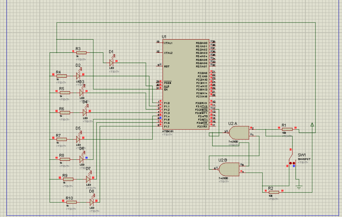
4.最后仿真进行运行

当点击开关,LED灯从上到下依次亮起来。
总结:这次实验我主要做了stm32的编译以及proteus的仿真,感觉学到了很多。
声明:本站部分文章及图片源自用户投稿,如本站任何资料有侵权请您尽早请联系jinwei@zod.com.cn进行处理,非常感谢!
1.先打开Kile5软件,创建一个工程LED
4.最后仿真进行运行

声明:本站部分文章及图片源自用户投稿,如本站任何资料有侵权请您尽早请联系jinwei@zod.com.cn进行处理,非常感谢!